
泰兴市自然资源和规划局
国有土地使用权挂牌出让公告
泰兴市挂[2025]13号
经 泰兴市 人民政府批准,泰兴市自然资源和规划局决定以挂牌方式出让1(幅)地块的国有土地使用权。 现将有关事项公告如下:
一、挂牌出让地块的基本情况和规划指标要求
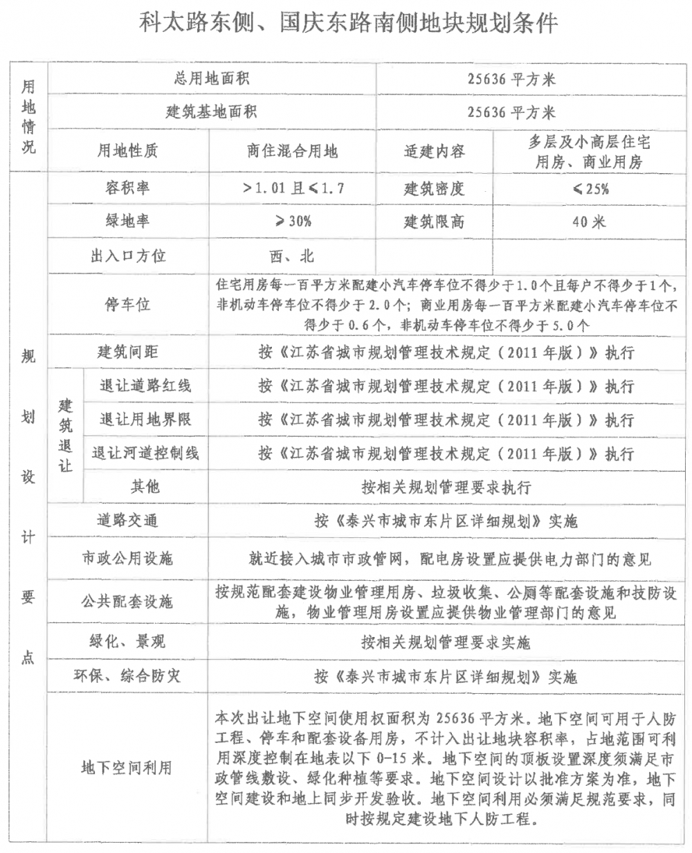
| 编号 | 土地位置 | 土地面积 (m2) | 土地用途 | 规划指标要求 | 出让 年限 (年) | 保证金 (万元) | 起始价 (万元) | 增价规则 及幅度 | ||
| 容积率 | 建筑密度(%) | 绿地率(%) | ||||||||
| TX2025C-07 | 科太路东侧、国庆东路南侧 | 25636 | 商住 | 1.01<容积率≤1.70 | 建筑密度≤25 | 30≤绿化率 | 70 | 3936 | 19680 | 100 (万元) |
[其他需要说明的宗地情况]
说明:本次出让地下空间使用权面积为25636平方米。地下空间可用于人防工程、停车和配套设备用房,不计入出让地块容积率,占地范围可利用深度控制在地表以下0-15米。地下空间的顶板设置深度须满足市政管线敷设、绿化种植等要求。地下空间设计以批准方案为准,地下空间建设和地上同步开发验收。地下空间利用必须满足规范要求,同时按规定建设地下人防工程。
二、竞买资格:竞买人必须是具备房地产开发资质的企业,不接受自然人报名参与竞买。境外企业必须符合国家关于规范外资准入和管理有关政策规定的条件。
三、本次国有土地使用权挂牌出让按照价高者得原则确定竞得人。
四、本次挂牌出让的详细资料和具体要求,见挂牌出让文件。申请人可于 2025年09月29日至 2025年10月21日,到 网上 获取挂牌出让文件。
五、本次国有建设用地使用权实行网上挂牌出让,通过泰兴市 国有建设用地使用权网上交易系统( http://www.landtz.com/ )(以下简称网上交易系统)进行。 符合报名资格条件的竞买申请人可于2025年10月22日 起至2025年10月29日登录网上交易系统提交申请。缴纳竞买保证金的截止时间为 2025年10月29日09时。
竞买申请人按规定交纳竞买保证金,经江苏省用地企业诚信数据库比对合格后,系统将自动赋予竞价资格。
六、本次国有土地使用权挂牌地点为 http://www.landtz.com;各地块挂牌时间分别:
1、地块编号:TX2025C-07; |
七、其他需要公告的事项
(一)挂牌时间截止时,有竞买人表示愿意继续竞价,转入现场竞价,通过现场竞价确定竞得人。
八、联系方式与银行账户
联系地址:泰兴市自然资源和规划局
联系电话:0523-87622416
联 系 人:尹先生
开户单位:/
开 户 行:/
账 号:/
泰兴市自然资源和规划局
2025-09-29



热点关注
免责声明:本站所刊载的所有的房源信息、活动信息、资料及图片均由网站用户提供,其真实性、合法性由信息发布人负责,本网站不声明或保证其内容之正确性或可靠性。所有信息请与经纪公司、房产公司、家装公司、业主个人等确认为准!